eHR人事管理軟件是做什么的?能解決什么問題?
2021-12-14 18:12:01 瀏覽:2041 咨詢電話:400-1800-278隨著企業的快速發展和規模壯大,面臨的管理問題越來越多,引入信息化的eHR人事管理軟件協助管理成為企業必然趨勢,那eHR人事管理軟件是做什么的?能解決什么問題?

eHR人事管理軟件:
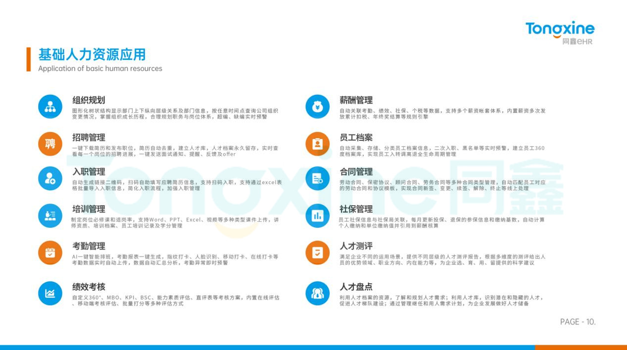
eHR是應用于企業人力資源領域的信息化管理系統,過程序的設定、數據的分析、計算機的高速處理,來實現企業人力資源信息的集成化管理。可減少企業人力資源行政的負荷,優化人力資源管理流程,改善人力資源管理部門的服務質量,提供決策支持,幫助企業實現戰略性人力資源管理的轉變。
規范管理 革新理念:
eHR人事管理軟件能夠幫助企業實現信息化管理轉型,但人事管理軟件的應用不僅僅是改進工作方式、優化企業人力資源管理,其最終目的是革新現代企業的人力資源管理理念。先進的信息化技術應用于人力資源管理能夠實現工作方式和工作效率的飛躍,還能提高企業整體的工作效率,成為管理層的決策支持者,為決策提供全面有效的信息和更為完美的解決方案。
事務管理 高效自動:
企業員工數量越來越多,其管理問題會越積越多,所以目前很多企業HR常都被大量的行政事務纏繞,人事、考勤、薪酬要耗費HR大量的時間和精力,而且效率低下還容易出錯。而信息化的eHR人事管理軟件能夠將大量的人事行政事務實現自動化,大大減少了HR入轉調離、考勤、算薪、后勤等方面的工作,大幅提升了人力資源管理效率。
人才管理 人才發展:
目前企業間人才競爭十分激烈,越來越多企業開始重視培訓和發展自身的員工,充分發揮企業人力資源價值。eHR人事管理軟件能夠幫助企業做好人才的選育用留,通過招聘管理、績效管理、培訓管理、在線學習等功能幫助企業挖掘人才、建立專屬人才庫、建立績效考核體系,協助進行人才培養、人才梯隊建設,提升企業人才價值。
eHR人事管理軟件能夠有效幫助企業解決人力資源管理難題,提升人力資源管理效率,充分發揮人力資源價值提升競爭力。同鑫目前已成功助力多家企業的人事管理數字化建設,若有興趣進一步了解歡迎聯系同鑫科技!
更多eHR人事管理軟件相關資訊:


